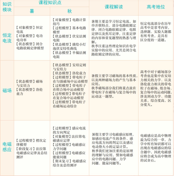
此课件来自学而思网校,章进高二物理2021年秋季目标A+班课程视频课程。此课件主要知识点包括:电路技术技巧、基本电路模型、伏安法测电阻、安培定制与安培力、洛仑磁力、感应电流的方向判定、法拉第电磁感应定律、电磁感应力学问题、电磁感应综合等等视频课程。
声明:本站资源来自会员发布以及互联网公开收集,不代表本站立场,仅限学习交流使用,请遵循相关法律法规,请在下载后24小时内删除。 如有侵权争议、不妥之处请联系本站删除处理! 请用户仔细辨认内容的真实性,避免上当受骗!
有效期:购买后永久有效
最近更新:2026年03月17日
此课件来自学而思网校,章进高二物理2021年秋季目标A+班课程视频课程。此课件主要知识点包括:电路技术技巧、基本电路模型、伏安法测电阻、安培定制与安培力、洛仑磁力、感应电流的方向判定、法拉第电磁感应定律、电磁感应力学问题、电磁感应综合等等视频课程。